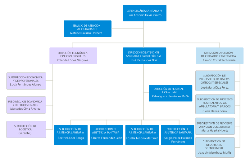
Organigrama
Cartera de servicios
Equipamientos
Actividad asistencial
Gestión económica
RR.HH.
Docencia
Investigación
Iniciativas
Memoria científica
Organigrama
Área Sanitaria IV
Área Sanitaria IV